Sie sind hier:  Wirtschaft  |  Unternehmenslandschaft  |  SHK-Beteiligungen

Beteiligungsstruktur Saale-Holzland-Kreis

Beteiligungen und Eigenbetrieb

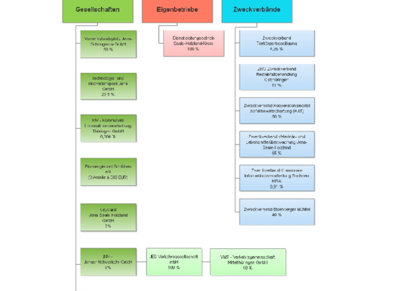
Um die vielfältigen Aufgaben im Kreis voranzutreiben und effizient zu wirtschaften, ist der Landkreis als Gesellschafter in verschiedenen Unternehmen tätig.

Im Auftrag des Saale-Holzland-Kreises betreibt die JES Verkehrsgesellschaft mbH den öffentlichen Personennahverkehr im gesamten Saale-Holzland-Kreis. In Kooperation mit dem Jenaer Nahverkehr werden Nahverkehrsleistungen auf einem zuverlässigen und gut ausgebauten Verkehrsnetz im Raum Jena-Saale-Holzland und den angrenzenden Landkreisen angeboten.
Ebenso ist die Beteiligung am Verkehrslandeplatz in Schöngleina Garant für eine Fluganbindung für Kleinflugzeuge und somit Standortvorteil für unseren Wirtschaftsraum.
Im Rahmen der Gesundheitsregion ist der Saale-Holzland-Kreis Mehrheitsgesellschafter der Waldkliniken Eisenberg GmbH.
Durch die Nähe zur Stadt Jena hat der SHK zahlreiche Vorteile in Hinsicht auf die Ansiedlung neuer Firmen. Um dies zu fördern, hält der SHK eine Beteiligung am Technologie- und Innovationspark in Jena.
Der Dienstleistungsbetrieb umfasst die Bereiche Abfallwirtschaft und Kreisstraßenmeisterei.

 

Eigenbetrieb Kontakt
Dienstleistungsbetrieb des SHK
August-Bebel-Str. 9
07607 Eisenberg
Tel.: 036691 480-0
Fax: 036691 480-10
Internet: www.saaleholzlandkreis.de/abfallwirtschaft/
 
Wesentliche Beteiligungen Kontakt

Jenaer Nahverkehr GmbH
Betriebshof Burgau, Keßlerstraße 29
07745 Jena

Tel.: 03641 414-0
Fax: 036691 499-44
E-Mail: info@nahverkehr-jena.de
Internet: www.nahverkehr-jena.de
TIP Technologie- und Innovationspark Jena
Wildenbruchstr. 15
07745 Jena
Tel.: 03641 675100
Fax: 03641 675111
E-Mail: info@tip-jena.de
Internet: www.tip-jena.de
Verkehrslandeplatz Jena-Schöngleina GmbH
07646 Schöngleina
Tel.: 036428 40669
Fax: 036428 40670
E-Mail: info@flugplatz-jena.com
Internet: www.flugplatz-jena.com
Waldkliniken Eisenberg GmbH
Klosterlausnitzer Str. 81
07607 Eisenberg
Tel.: 036691 80
Fax: 036691 81807
E-Mail:  info@waldkliniken-eisenberg.de
Internet: www.waldkliniken-eisenberg.de
Bioenergiedorf Schlöben eG
Am Wallgraben 1
07646 Schlöben
Tel.: 036428 42935
Fax: 036428 42936
E-Mail: mail@bioenergiedorf-schloeben.de
Internet: www.bioenergiedorf-schloeben.de